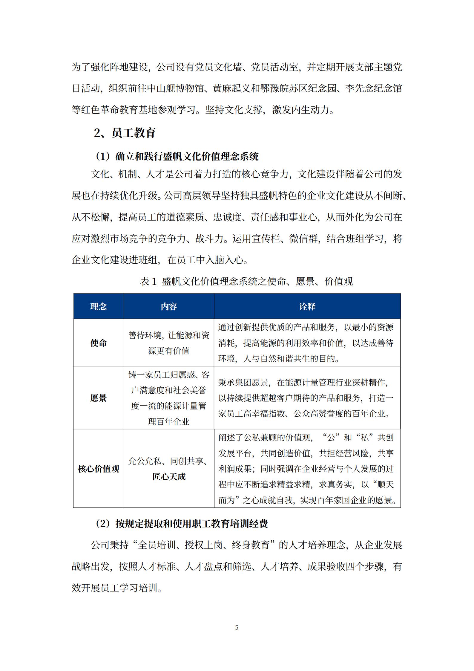
地点:武汉市江夏区庙山开辟区阳光小道9号No.9 Yanggไuang🥃 Road, Miaoshan Development Zone, Jiangxia District, Wuhan, Hubei, China
德律风(feng):400-033-0027
邮箱:sftnowhr@163.com
网址:hnsntc.com
Copyright © 2023 武汉盛帆电子股分无限公司 版权一切 网站扶植:珞珈学子